服务软件行业

促进产业发展

联系电话

0871-63628938

9:00-18:00

云南省工业和信息化厅关于开展2023年度省级企业技术中心申报工作的通知

发布时间:2023-03-30

1376次

各州、市工业和信息局:

为深入实施创新驱动发展战略,引导和支持企业增强技术创新能力,根据《云南省企业技术中心认定管理办法》相关要求,省工业和信息化厅将组织开展第二十六批省级企业技术中心认定工作。现将有关事项通知如下:


一、申报条件

申报省级企业技术中心认定企业应具备《云南省企业技术中心认定管理办法》中有关基本条件。

二、申报重点
(一)按照我省加快工业转型升级和培育重点产业的总体要求,重点围绕传统优势产业技术进步、智能制造技术装备研发与产业化以及新材料、先进装备制造、电子信息、食品与消费品制造、生物医药等我省重点发展的产业以及建筑等行业。

(二)优先推荐相关行业的龙头骨干企业。

三、申报要求
(一)各州、市工业和信息局按照属地管理原则,组织辖区内企业(含中央驻滇、省属有关企业)申报省级企业技术中心。

(二)请申报企业编制《云南省认定企业技术中心申请报告》(见附件1),填报《云南省认定企业技术中心评价材料》(见附件2,有关数据一律采用企业2022年度实际发生数),并按《云南省认定企业技术中心申报材料及附件清单》(见附件3)的先后顺序形成整体电子文档,于 2023年5月15日前 登录云南政务服务(https://zwfw.yn.gov.cn)按照企业用户操作手册(见附件4)进行申报。

(三)请县(市、区)工信部门认真审核企业申报材料(含有关附件),通过政务端网址( http://220.163.118.122:8888), 参考政务用户操作手册(详见附件5)进行材料核验,并于5月22日前 上报对应州(市)工信部门。

(四)请各州(市)工信部门认真审核企业申报材料(含有关附件),通过政务端网址( http: //220.163.118.122:8888), 参考政务用户操作手册(详见附件5) ,按企业技术中心建设的质量和水平遴选进行排序,正式行文推荐,并于5月31日前通过系统报送省工业和信息化厅技术创新处。

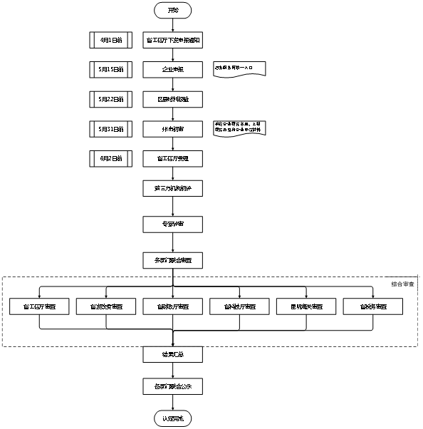
四、申报流程图示

系统申报流程为企业申报、县(市、区)材料核验、州(市)初审、省级受理、第三方机构初评、专家评审、多部门联合审查、认定结果公示。如下图示:

image.png

五、联系人及电话
联系人:杨腾云电话:0871-63516365技术支持:田莎

电话:15927524544

附件: 1. 云南省认定企业技术中心申请报告2.云南省认定企业技术中心评价材料3.云南省认定企业技术中心申报材料及附件清单4.用户操作手册-企业用户

省工业和信息化厅

2023 年3月21日

来源:云南省工业和信息化厅


版权所有 Copyright 2021
云南省软件行业协会 滇ICP备18002504号-1

技术支持:云南腾亿融媒互联网有限公司

本站部分素材源于网络,如有侵权,请联系作者删除!

云南省软件行业协会

0871-63628938